Instance Verification Kit (IVK)
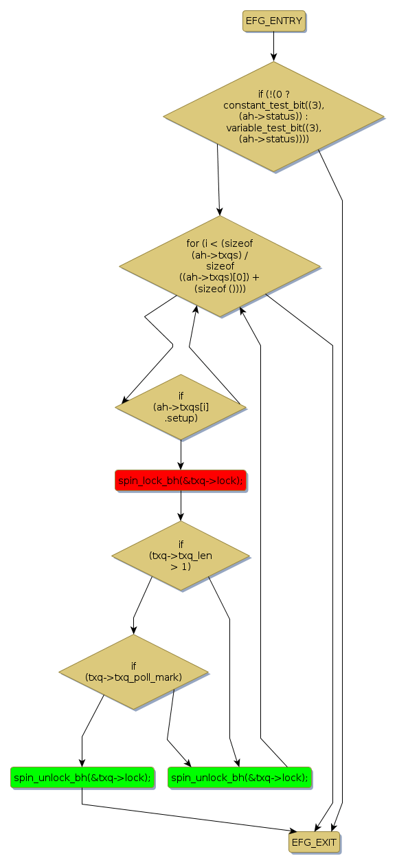
spin lock @ [67356+25+/linux-3.19-rc1/drivers/net/wireless/ath/ath5k/base.c]
Instance Signature: lock
|
The Matching Pair Graph:
|
|
Function Name
|
Control Flow Graph (CFG)
|
Events Flow Graph (EFG)
|
Source Correspondence
|
|
ath5k_tx_complete_poll_work
|
|
|
[66975+27+/linux-3.19-rc1/drivers/net/wireless/ath/ath5k/base.c]
|